面对当前严峻的新型冠状病毒感染的肺炎疫情,同乐主力学校高度重视,坚定信心、严密部署,迅速行动,扎实推进疫情防控工作,确保校园安全稳定。
01.周密部署,扎实推进
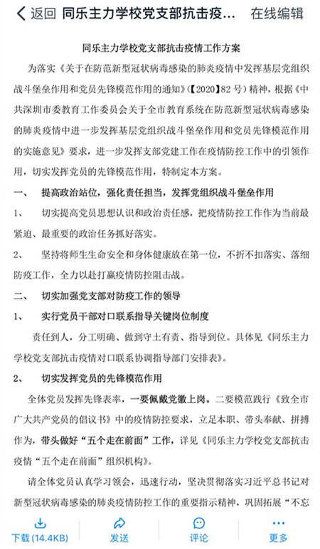
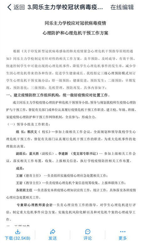
1月28日,学校结合实际情况,迅速成立由郭庆文校长任组长的疫情防控工作领导小组,设立疫情防控领导小组办公室,制定了周密的防控工作方案,同时设立了7个防控专项工作小组,进一步细化分工,明确工作职责,扎实推进防控工作。学校还制定并发布了《同乐主力学校新型冠状病毒感染的肺炎疫情防控应急预案》,按照上级相关要求进行工作部署,认真做好疫情防控工作日报制度。此外学校还发布了《同乐主力学校冠状病毒疫情心理危机干预方案》,及时和师生进行沟通,落实人文关怀。




02.加强健康教育,提高思想认识
学校认真摸排寒假期间教职工、学生生活和外出情况,积极开展健康教育,做好教职工和学生疫情防控工作。针对教职工,学校按照相关要求,组织全体教职工在线学习新型冠状病毒感染的肺炎工作培训视频,并要求全体教职工高度重视,按照国家要求,减少外出,做好自己和家人的防护工作。针对学生,各班班主任在班级群推送防疫情资料,开展健康教育,普及疫情防治知识和要求,提高防范意识,引导学生、家长做好防控措施。

学校大队部发出倡议,号召学校全体少先队员积极参与“红领巾云行动,争当抗疫小卫士”活动。学校先后组织了童声送祝福、童心绘先锋、童身抗疫情等一系列的抗疫小卫士活动。孩子们用一首首打动人心的抗疫歌曲、一句句暖人心间的问候传递着抗疫必胜的信心。他们还用手绘的图像、手抄报、电子报向抗疫的先锋们致敬。同乐主力学校的少先队员们齐心抗疫,用充满爱的力量致敬逆行先锋,这些活动得到了家长和社区居民的肯定。




同时,学校党支部向全体党员教师发出了“抗击新型冠状病毒肺炎疫情”倡议书,倡议全体党员要带头坚决贯彻执行上级党组织关于疫情防控工作的部署要求,把疫情防控工作作为“守初心、担使命”的具体行动。进一步增强“四个意识”、坚定“四个自信”、做到“两个维护”,迅速响应和积极参与到疫情防控工作中。承诺做好带头作用,坚决打赢疫情防控阻击战。

03.齐心协力,加强健康监测
学校第一时间对全校2000余名师生的去向进行了摸底,全面了解和掌握了师生假期动向,及时进行了健康信息追踪监测及湖北返校师生健康状态监测登记。从2020年1月24日起学校值班行政和校医室每日对教职工和离深学生的健康状况和活动轨迹进行汇总上报,全体班主任、级长按照指引要求每日统计学生情况,确保师生的健康。


04.做好安全预案,确保校园安全
1月25日,学校郭校长带领学校安全办、德育处、后勤处、校务办等部门负责人到校布置疫情防控工作。郭校长一行到校门卫室、食堂、教职工宿舍楼查看和检查,慰问在学校坚守岗位的安保人员,进一步明确学校近期及开学前后疫情防控预案,了解返深的教职工和学生进行数据录入和上报等工作。郭校长要求学校安全办按照要求启动应急预案并结合学校实际安排完善预案,增加门卫室值班人数,并积极配合社区开展落地查控工作。




05.备好防控物资,做好校园卫生
针对突发疫情情况,学校后勤处紧急调派人手,克服困难组织人员采购口罩、红外线测温仪、消毒液等防控消毒物品,确保开学工作平稳过渡。同时学校发布疫情相关防控知识,做好宣传教育,提高了教职工防控意识。根据《深圳市教育局关于进一步做好学校疫情防控工作的通知》精神和要求,学校结合实际情况制定了《校园卫生“新型冠状疫情”防治方案》,并于1月26日开始定期对学校公共区域、绿化带进行环境卫生消毒。同时还要求值班人员值班期间学习疫情防控措施和防控方法,严格执行防控制度。




06.停课不停学,网上教学早安排
为积极落实龙岗区教育局《延期开学期间组织实施“网络教学”的指导意见》的文件精神,积极落实网络教学工作安排,学校1月28日制定了延迟开学的工作预案,号召全体教师行动起来。2月12日,学校专门召开了网络教学研讨会。研讨会上,学校郭校长听取了教导处网上教学的设想和安排;听取了德育处做好学生思想工作的设想;听取了党支部抓好网络教学期间教师工作纪律的意见;听取了技术支持组做好技术支持的设想;听取了校务办帮扶民办学校开展网上教学的措施和方案。郭校长对各项工作方案提出了指导意见,并要求各部门根据指导意见,进一步完善方案。






2月13日,学校采用钉钉视频会议的在线形式,召开了全体教师网上教学动员大会。郭校长在会议上进行了动员讲话,郭校长要求全体教职工认真落实学校各部门工作部署和安排,全员参与,确保网上教学工作顺利开展,达到预期的效果。动员会上,学校各部门对网上教学进行了周密的安排,并对全体教师进行了网上教学在线培训,为顺利开展网上教学奠定了基础。




当前新型冠状病毒感染肺炎疫情的防控工作依然严峻, 坚信在党和政府的领导下,在全国人民的共同努力下,众志成城,一定能打赢这场疫情防控的阻击战!